Trading: Your Guide To A Profitable Career

S.Onlinenic 89 views
Trading: Your Guide To A Profitable Career

Trading: Your Guide to a Profitable Career

Hey there, future traders! Ever wondered about the intriguing world of trading? It’s a field that’s become increasingly popular, offering the potential for financial independence and flexibility. But before you dive in, let’s break down what trading really is, how to become a successful trader, and the ins and outs of this dynamic profession. This guide is designed to equip you with the knowledge you need to navigate the markets confidently. We’ll cover everything from the basics of trading to the advanced strategies used by seasoned professionals. So, buckle up, and let’s explore the exciting possibilities that trading has to offer. Trading, at its core, involves buying and selling financial instruments with the goal of generating profit. These instruments can include stocks, currencies (forex), commodities, and even cryptocurrencies. The appeal of trading lies in its potential for high returns. However, it’s essential to remember that high reward always comes with high risk. That’s why understanding the fundamentals and developing a solid trading strategy is crucial before putting any real money on the line. Throughout this guide, we’ll delve into the necessary steps and essential concepts to start your trading journey. We will look at what it takes to get started and how to improve your trading performance. Also, we will look at the importance of market analysis, risk management, and continuous learning. By the end of this article, you will have a clear understanding of what it takes to succeed in the trading world. Ready to start? Let’s get into it!

Demystifying the Trading Profession

Trading profession is more than just a hobby. It’s a demanding career that requires a specific skill set and mindset. It involves analyzing market trends, making informed decisions, and managing risk effectively. There are several types of traders, each with their approach. These approaches include the day traders who open and close positions within a single trading day, swing traders who hold positions for several days or weeks, and position traders who take a long-term view, holding positions for months or even years. Understanding these different styles is important because it dictates how much time and effort you need to invest. A successful trader is disciplined, patient, and adaptable. They must possess a deep understanding of market dynamics, technical analysis, and fundamental analysis. Technical analysis involves studying price charts and using indicators to predict future price movements. On the other hand, fundamental analysis involves evaluating the intrinsic value of an asset based on economic indicators and financial statements. Both types of analysis are important, and many traders use them in combination to make informed decisions. Risk management is also a critical component of trading. This involves setting stop-loss orders to limit potential losses, diversifying your portfolio to reduce risk, and only risking a small percentage of your capital on any single trade. Furthermore, trading demands continuous learning. Markets are always evolving, and what worked yesterday might not work today. Successful traders constantly update their knowledge, staying informed about the latest market trends and refining their strategies. So, to become a professional trader, one must be prepared to learn and constantly adapt.

How to Become a Trader: Step-by-Step

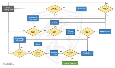
So, how do you get started ? Becoming a trader involves several key steps. First, you’ll need to educate yourself. There’s a wealth of information available online through books, courses, and webinars. Start by learning the basics, such as what market is. Understand the various financial instruments, the different trading strategies, and the fundamental concepts. There are courses that offer in-depth training on technical and fundamental analysis. As you learn, practice. Before risking any real money, open a demo account with a reputable broker. A demo account allows you to trade in a simulated environment, gaining experience without financial risk. This is the perfect opportunity to test different strategies and understand how the market works. Once you feel confident, open a live trading account. Choose a broker that suits your needs and offers the instruments you want to trade. Ensure they are regulated by a reputable financial authority. Then, start small. Don’t invest more than you can afford to lose, especially when you’re starting out. This helps manage risk and prevents major financial setbacks. Develop a trading plan. A trading plan is a set of rules that you will follow. It outlines your goals, risk tolerance, strategy, and money management rules. The plan provides discipline and consistency. Many traders have a detailed plan, documenting their analysis, the rationale behind their trades, and their entry and exit points. Stick to your plan. Emotion can lead to poor decision-making. Following your plan, even when the market is volatile, is important for your success. Don’t let fear or greed drive your decisions. Finally, constantly evaluate and adjust your strategy based on the market conditions and your performance. Review your trades, analyze your mistakes, and look for ways to improve. Trading is a journey of continuous learning and refinement. By following these steps and staying disciplined, you’ll be well on your way to becoming a trader.

Exploring Trading Strategies and Techniques

There are various trading strategies you can use. Understanding these strategies and techniques is essential for developing your trading plan. Technical analysis is a cornerstone of many trading strategies. It involves studying price charts and using indicators to identify patterns and predict future price movements. Common indicators include moving averages, Relative Strength Index (RSI), and Fibonacci retracements. Mastering technical analysis helps you identify potential trading opportunities based on market trends and price movements. Fundamental analysis is the other side of the trading coin. It focuses on evaluating the intrinsic value of an asset. This involves analyzing economic indicators, financial statements, and industry trends to determine whether an asset is overvalued or undervalued. Fundamental analysis is particularly important for long-term investing and helps make decisions based on the underlying fundamentals of the asset. Then, there’s day trading . Day traders aim to profit from small price movements within a single trading day. This strategy requires constant monitoring of the market and quick decision-making. Day traders often use technical analysis to identify short-term trading opportunities. Swing trading is a more relaxed approach. Swing traders hold positions for several days or weeks, aiming to profit from short- to medium-term price swings. This strategy requires patience and the ability to identify potential trend reversals. Finally, there’s position trading . Position traders take a long-term view, holding positions for months or even years. This strategy requires a deep understanding of fundamental analysis and patience to ride out market fluctuations. In addition, implementing these strategies requires risk management. Use stop-loss orders to limit potential losses, set profit targets to secure gains, and diversify your portfolio to reduce risk. Remember that no single strategy works perfectly. The best approach is to combine different techniques, adapt to market conditions, and continuously refine your trading plan based on your experience and market research.

The Risks and Rewards of a Trading Career

Trading, like any profession, comes with both risks and rewards . The potential rewards of a successful trading career can be substantial. Successful traders can achieve financial freedom, the flexibility to work from anywhere, and the satisfaction of mastering a complex skill. Many traders start by trading part-time while maintaining their existing jobs, and once they’ve proven to be profitable, they transition to full-time trading. However, these benefits come with significant risks. The primary risk is financial loss. Market volatility can lead to unexpected price movements, and even the most experienced traders experience losses. There is also the psychological aspect. Trading can be emotionally demanding, as you need to remain calm and disciplined in the face of uncertainty. The pressure to make the right decisions and manage risk effectively can be stressful, leading to anxiety and burnout. Market manipulation is another risk to be aware of. Not all markets are created equal. Some markets are more susceptible to manipulation, meaning that large traders or institutions can influence the market prices to their advantage. To mitigate these risks, a strong risk management strategy is essential. This includes setting stop-loss orders, diversifying your portfolio, and only risking a small percentage of your capital on each trade. It also means managing your emotions and developing the discipline to stick to your trading plan. Remember that trading is not a get-rich-quick scheme. It requires hard work, dedication, and continuous learning. By understanding the risks and rewards and developing a solid trading strategy, you can increase your chances of success and protect your financial well-being.

Key Tips for Aspiring Traders

Want to start trading ? Here are some useful tips to increase your chances of success. First, educate yourself . Continuously educate yourself about market dynamics, technical and fundamental analysis, and risk management. Read books, take courses, and attend webinars to expand your knowledge. The more you know, the better decisions you’ll make. Develop a Trading Plan: Create a trading plan that outlines your goals, risk tolerance, strategy, and money management rules. A solid plan gives you direction and helps you avoid emotional decisions. Start Small : Begin with a small amount of capital and gradually increase your position sizes as you gain experience and confidence. This reduces your risk of significant financial losses while you’re learning. Practice, Practice, Practice: Use a demo account to practice trading without risking real money. This helps you refine your skills and test different strategies in a simulated environment before using real money. Manage Your Risk: Implement risk management techniques, such as setting stop-loss orders, diversifying your portfolio, and only risking a small percentage of your capital on any single trade. Stay Disciplined: Stick to your trading plan and avoid making impulsive decisions based on emotions. Discipline is essential for consistent profits. Stay Informed : Keep up with market news, economic events, and industry trends that might impact the markets you’re trading. Stay informed about everything from economic data releases to geopolitical events. Be Patient: Trading takes time and patience. Don’t expect to become profitable overnight. Accept that you’ll make mistakes, learn from them, and keep improving your skills. Be Adaptable: The markets are always evolving. Be willing to adjust your strategies and techniques based on market conditions and your performance. Seek Mentorship: Learn from experienced traders who can provide guidance and support. You can join online forums, attend trading workshops, and find mentors to accelerate your learning process. Lastly, trading is a marathon, not a sprint. With these tips, you’re well-equipped to start your journey.