Build A Simple 555 Timer 1kHz Oscillator Circuit

S.Onlinenic 95 views
Build A Simple 555 Timer 1kHz Oscillator Circuit

Build a Simple 555 Timer 1kHz Oscillator Circuit

Hey, tech enthusiasts! Today, we’re diving into the fascinating world of electronics to explore how you can easily whip up a 1kHz oscillator using the versatile 555 timer IC. This is a super handy circuit for generating a stable square wave signal, which finds applications in various projects, from driving simple audio devices to timing circuits. So, grab your tools and let’s get started!

Understanding the 555 Timer IC

Before we jump into the specifics of the 1kHz oscillator , let’s quickly familiarize ourselves with the star of the show: the 555 timer IC. This little chip is an integrated circuit designed for a variety of timer, pulse generation, and oscillator applications. It’s incredibly popular due to its ease of use, stability, and affordability. The 555 timer can operate in three basic modes:

  • Astable Mode: Generates a continuous square wave signal, perfect for our oscillator project.
  • Monostable Mode: Produces a single output pulse of a specific duration when triggered.
  • Bistable Mode: Functions as a flip-flop, toggling between two stable states.

For our 1kHz oscillator , we’ll be focusing on the astable mode. In this configuration, the 555 timer continuously oscillates between high and low states, creating a square wave output. By carefully selecting the values of a few external resistors and a capacitor, we can precisely control the frequency of this oscillation. The 555 timer consists of several internal components, including comparators, a flip-flop, a discharge transistor, and a resistor divider network. These components work together to create the timing functions that make the 555 timer so versatile. Understanding the basic principles of the 555 timer allows for greater flexibility in circuit design and troubleshooting. For example, knowing how the threshold and trigger pins interact helps in adjusting the duty cycle of the output waveform. The 555 timer’s reliable performance and simple design have made it a favorite among hobbyists and professionals alike. Its ability to function as a timer, oscillator, or pulse generator in various applications highlights its adaptability. Learning to use the 555 timer effectively opens up a wide range of possibilities in electronic projects. Whether you’re building a simple metronome or a complex control system, the 555 timer can be an invaluable tool.

Components You’ll Need

To build your own 555 timer 1kHz oscillator , you’ll need the following components:

  • 555 Timer IC: The heart of our oscillator circuit.
  • Resistors:
    • Two resistors (e.g., 1kΩ to 10kΩ) to control the charging and discharging of the capacitor. The exact values will determine the frequency. For our 1kHz oscillator, we can start with something around 1kΩ and fine-tune from there.
  • Capacitor:
    • One capacitor (e.g., 0.01μF to 0.1μF) to set the timing. Again, the exact value affects the frequency. A value around 0.047μF is a good starting point for 1kHz.
  • Breadboard: For easy prototyping.
  • Jumper Wires: To connect the components.
  • Power Supply: A DC power supply (e.g., 5V to 15V).
  • Multimeter (Optional): Useful for measuring the output frequency and voltage.

Choosing the right components is crucial for achieving the desired performance of the 1kHz oscillator . Resistor values directly impact the charging and discharging times of the capacitor, thus affecting the frequency. The capacitor’s value also plays a significant role; smaller capacitors generally lead to higher frequencies, while larger capacitors result in lower frequencies. A breadboard is essential for prototyping as it allows for easy arrangement and connection of components without soldering. Jumper wires provide a convenient way to link the components on the breadboard, ensuring a stable and organized setup. A stable DC power supply is necessary to provide consistent power to the 555 timer IC, ensuring reliable operation. While not strictly necessary, a multimeter is highly recommended for measuring the output frequency and voltage, allowing you to verify that the oscillator is functioning as expected and to fine-tune the component values for optimal performance. Properly selecting and arranging these components will contribute significantly to the success of your oscillator project.

Circuit Diagram and Explanation

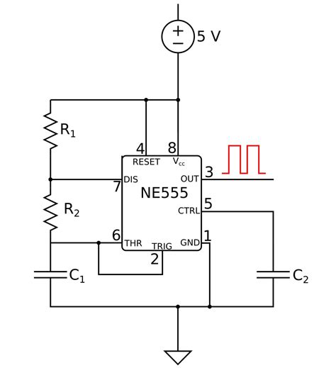
Here’s a typical circuit diagram for a 555 timer astable multivibrator configured as a 1kHz oscillator :

[Insert Circuit Diagram Here]

Let’s break down how this circuit works:

  1. Pin 8 (VCC): Connect this pin to your positive power supply (e.g., 5V).
  2. Pin 1 (GND): Connect this pin to the ground.
  3. Pin 4 (Reset): Connect this pin to VCC to enable the 555 timer. If this pin is connected to GND, the timer will be disabled.
  4. Pin 5 (Control Voltage): This pin is often left unconnected, but you can use a capacitor (e.g., 0.01μF) to ground to reduce noise.
  5. Pin 6 (Threshold): This pin monitors the voltage across the capacitor. When the voltage reaches 2 3 of VCC, the output (Pin 3) goes low, and the discharge pin (Pin 7) is activated.
  6. Pin 7 (Discharge): This pin is connected to the junction of the two resistors and the capacitor. When the output is low, this pin discharges the capacitor.
  7. Pin 2 (Trigger): This pin monitors the voltage across the capacitor. When the voltage drops below 1 3 of VCC, the output (Pin 3) goes high, and the discharge pin (Pin 7) is deactivated.
  8. Pin 3 (Output): This is where you get your square wave output. Connect this to whatever you want to drive with your 1kHz signal.

In this setup, the 555 timer operates in astable mode, generating a continuous oscillating signal. The resistors and capacitor values determine the frequency and duty cycle of the output waveform. The capacitor charges through R1 and R2 and discharges through R2 . The charging and discharging cycles create the oscillating output. The threshold and trigger pins are crucial for controlling the switching behavior of the output. When the capacitor voltage reaches the threshold voltage, the output switches low, and when it drops below the trigger voltage, the output switches high. The reset pin ensures that the timer is enabled and functioning correctly, while the control voltage pin can be used to fine-tune the timing characteristics or reduce noise. The output pin provides the generated square wave signal, which can be used to drive various electronic components or circuits. Understanding each pin’s function is essential for troubleshooting and optimizing the performance of the oscillator. Experimenting with different resistor and capacitor values can help you achieve the desired frequency and duty cycle for your specific application. With a clear understanding of the circuit diagram and the role of each component, you can effectively build and utilize the 555 timer-based 1kHz oscillator in your projects.

Calculating the Frequency

The frequency of the 555 timer oscillator in astable mode can be calculated using the following formula:

f = 1.44 / ((R1 + 2 * R2) * C)

Where:

  • f is the frequency in Hertz (Hz).
  • R1 and R2 are the resistor values in ohms.
  • C is the capacitor value in farads.

To achieve a 1kHz frequency, you’ll need to choose appropriate values for R1 , R2 , and C . Let’s aim for R1 = 1kΩ, R2 = 3.3kΩ, and C = 0.047μF (47nF). Plugging these values into the formula:

f = 1.44 / ((1000 + 2 * 3300) * 0.000000047)
f = 1.44 / ((1000 + 6600) * 0.000000047)
f = 1.44 / (7600 * 0.000000047)
f = 1.44 / 0.0003572
f ≈ 4031 Hz

Oops! That’s not quite 1kHz. Let’s adjust the capacitor value to get closer to 1kHz. A larger capacitor value will lower the frequency. If we increase the resistor values, we must reduce the capacitor value. If we want to get the exact value it needs to be 1khz, you can use online calculator to solve the formula or manually adjust the circuit components.

This calculation provides a starting point. In practice, component tolerances can affect the actual frequency, so it’s always a good idea to measure the output frequency with a multimeter and adjust the resistor or capacitor values as needed.

Understanding the formula for calculating the frequency of the 555 timer oscillator is essential for designing circuits that meet specific requirements. By carefully selecting the values of R1 , R2 , and C , you can fine-tune the output frequency to achieve the desired performance. Keep in mind that the formula is based on ideal component values, and real-world components may have tolerances that can affect the actual frequency. Therefore, it’s always a good practice to measure the output frequency with a multimeter and make adjustments as needed. Additionally, consider the limitations of the 555 timer IC, such as its maximum operating frequency and voltage range. Choosing appropriate component values and operating conditions will ensure the reliable and stable operation of the oscillator. Experimenting with different component values and observing the resulting changes in frequency can provide valuable insights into the behavior of the circuit and help you optimize its performance for your specific application. With a solid understanding of the frequency calculation and the factors that can affect it, you can confidently design and build 555 timer-based oscillators for a wide range of applications.

Building the Circuit

Alright, guys, now for the fun part: building the 1kHz oscillator circuit! Here’s a step-by-step guide:

  1. Insert the 555 Timer IC into the breadboard, making sure it’s properly seated.
  2. Connect Pin 8 (VCC) to the positive rail of your power supply and Pin 1 (GND) to the ground rail.
  3. Connect Pin 4 (Reset) to the positive rail to enable the timer.
  4. Optionally, connect a 0.01μF capacitor from Pin 5 (Control Voltage) to ground to reduce noise.
  5. Connect one end of resistor R1 to Pin 8 (VCC) and the other end to Pin 7 (Discharge) .
  6. Connect one end of resistor R2 to Pin 7 (Discharge) and the other end to Pin 6 (Threshold) .
  7. Connect the capacitor C between Pin 6 (Threshold) and ground.
  8. Connect Pin 2 (Trigger) to Pin 6 (Threshold) .
  9. Connect your output to Pin 3 (Output) . This is where you’ll measure the 1kHz signal.
  10. Apply power to the circuit and use a multimeter to measure the frequency at Pin 3.

Assembling the circuit carefully and methodically is essential for ensuring proper functionality of the 1kHz oscillator . Starting with the correct placement of the 555 timer IC on the breadboard ensures that all subsequent connections are aligned correctly. Connecting the power and ground pins securely provides a stable power supply to the IC, which is crucial for its operation. Enabling the timer by connecting the reset pin to the positive rail ensures that the IC is active and ready to oscillate. Adding a capacitor to the control voltage pin can help reduce noise and improve the stability of the output signal. Connecting the resistors and capacitor according to the circuit diagram forms the timing network that determines the frequency of oscillation. Linking the trigger and threshold pins allows the IC to monitor the capacitor voltage and control the switching of the output signal. Finally, connecting the output pin to a measuring device or load allows you to observe or utilize the generated 1kHz signal. Double-checking each connection and component placement before applying power can prevent damage and ensure that the circuit functions as intended. With careful assembly and attention to detail, you can successfully build and test your 555 timer-based 1kHz oscillator.

Testing and Troubleshooting

Once you’ve built the circuit, it’s time to test it! Here’s what you should do:

  1. Power Up: Apply power to the circuit.
  2. Measure Frequency: Use a multimeter in frequency mode to measure the output at Pin 3. You should see a frequency close to 1kHz.
  3. Adjust as Needed: If the frequency is significantly different from 1kHz, adjust the values of R1 , R2 , or C slightly to fine-tune the frequency. Increasing the capacitor value will lower the frequency, while decreasing it will raise the frequency. Similarly, adjusting the resistor values will affect the frequency according to the formula.

If the circuit isn’t working, here are some common issues to check:

  • Wiring Errors: Double-check all your connections to make sure they match the circuit diagram.
  • Component Values: Ensure you’re using the correct resistor and capacitor values.
  • Power Supply: Verify that your power supply is providing the correct voltage and that it’s properly connected.
  • 555 Timer IC: Make sure the 555 timer IC is functioning correctly. You can test it in another simple circuit if you have doubts.

Testing and troubleshooting are crucial steps in ensuring the proper operation of your 1kHz oscillator . After applying power, measuring the output frequency with a multimeter allows you to verify that the circuit is functioning as expected. If the measured frequency deviates significantly from the desired 1kHz, adjusting the resistor or capacitor values can help fine-tune the circuit. Increasing the capacitor value will lower the frequency, while decreasing it will raise the frequency. Similarly, adjusting the resistor values will affect the frequency according to the formula. If the circuit fails to function at all, systematically checking for common issues can help identify the problem. Wiring errors, such as incorrect connections or loose wires, can prevent the circuit from working correctly. Ensuring that you are using the correct resistor and capacitor values is essential for achieving the desired frequency. Verifying that your power supply is providing the correct voltage and that it’s properly connected ensures that the IC is receiving adequate power. If you suspect that the 555 timer IC may be faulty, testing it in another simple circuit can help confirm its functionality. By following these troubleshooting steps, you can quickly identify and resolve any issues, ensuring the successful operation of your 555 timer-based 1kHz oscillator.

Applications

Now that you have a working 1kHz oscillator , what can you do with it? Here are a few ideas:

  • Audio Testing: Use it as a signal source for testing audio amplifiers or speakers.
  • Timing Circuits: Incorporate it into timing circuits for various applications.
  • Clock Signal: Use it as a clock signal for digital circuits.
  • Educational Projects: A great learning tool for understanding oscillator circuits.

The 1kHz oscillator serves as a fundamental building block in numerous electronic applications. In audio testing, it can provide a stable and reliable signal source for evaluating the performance of amplifiers, speakers, and other audio equipment. Its consistent frequency allows for accurate measurements and analysis of audio systems. In timing circuits, the 1kHz signal can be used to trigger events, control durations, or synchronize processes, making it suitable for applications such as timers, sequencers, and controllers. As a clock signal for digital circuits, the 1kHz oscillator can provide a precise timing reference for digital logic operations, ensuring accurate and coordinated execution of instructions. Furthermore, the 1kHz oscillator serves as an excellent educational project for students and hobbyists to learn about oscillator circuits, electronic components, and circuit design principles. Building and experimenting with the oscillator can provide valuable hands-on experience and a deeper understanding of electronics. With its versatility and simplicity, the 555 timer-based 1kHz oscillator can be a valuable tool in a wide range of electronic projects and applications.

Conclusion

And there you have it! You’ve successfully built a 1kHz oscillator using the 555 timer IC. This simple circuit is a great introduction to oscillator design and a valuable tool for various electronic projects. Experiment with different component values to see how they affect the frequency, and have fun exploring the world of electronics!